发表日期: 2021-06-03 15:56:26 浏览次数:93
泸州小程序制作【泸州企业邮箱】泸州网站外包、泸州微信商城开发、泸州网店美工、泸州淘宝设计

泸州,古称“江阳”,别称酒城、江城 [75] ,是四川省地级市,全国区域中心城市 [75] ,川渝滇黔结合部区域中心城市和成渝地区双城经济圈南翼中心城市 [1] 、重要的商贸物流中心,长江上游重要的港口城市。截止2020年12月底,全市乡镇政区126个,面积12232.34平方公里。2020年末全市公安户籍登记户数158.09万户,户籍总人口507.95万人,其中乡村人口305.71万人,城镇人口202.24万人,户籍人口城镇化率39.8% [12] ;2020年泸州市常住人口4254149人 [86] 。
泸州是国家历史文化名城,具有两千多年历史文化;西汉设江阳侯国;梁武帝大同年间建置泸州;泸州在宋代即为西南要会,明代即与成都、重庆三足鼎立,成为当时全国33个商业大都会之一。 [76] 形成了以名酒文化、生态文化、红色文化、历史文化、长江文化为代表的五大特色旅游资源;拥有国家4A级旅游景区7个,国家3A级旅游景区6个,国家2A级旅游景区9个。 [3-4] [75]
泸州是长江中上游地区第二大集装箱码头,四川第三大航空港 [77] ;也是第三批国家新型城镇化综合试点地区、跨境电子商务综合试验区;世界级白酒产业基地,国家重要的以名优酒为主体的食品工业基地、循环型化工基地、清洁能源生产基地、国家高性能液压件高新技术产业化基地、国家9大工程机械生产基地之一。 [2]
先后获得过联合国改善人居环境最佳范例奖(迪拜奖)、中国地级市民生发展100强、国家卫生城市、中国优秀旅游城市、国家森林城市、国家园林城市、全国文明城市、国家水生态文明城市等荣誉。 [5-6]
web端三大框架react、vue和angular,本篇教程介绍react的从入门到精通。
什么是组件?当一个页面所需要呈现出的内容过多,如果我们将所有的页面写在同一个.js文件中,会显得代码比较乱,给往后的代码维护造成困难。所以我们在编写代码的过程中,将某些部分提取出来,写在另一个组件中,然后在主页面中引入这个组件。
组件实际上是代码封装的一种,我们可以将经常使用到的一些功能及样式封装成一个组件,然后只需要调用这个组件便能调用这些功能和样式。这样做既方便了代码的管理又增加了可维护性。
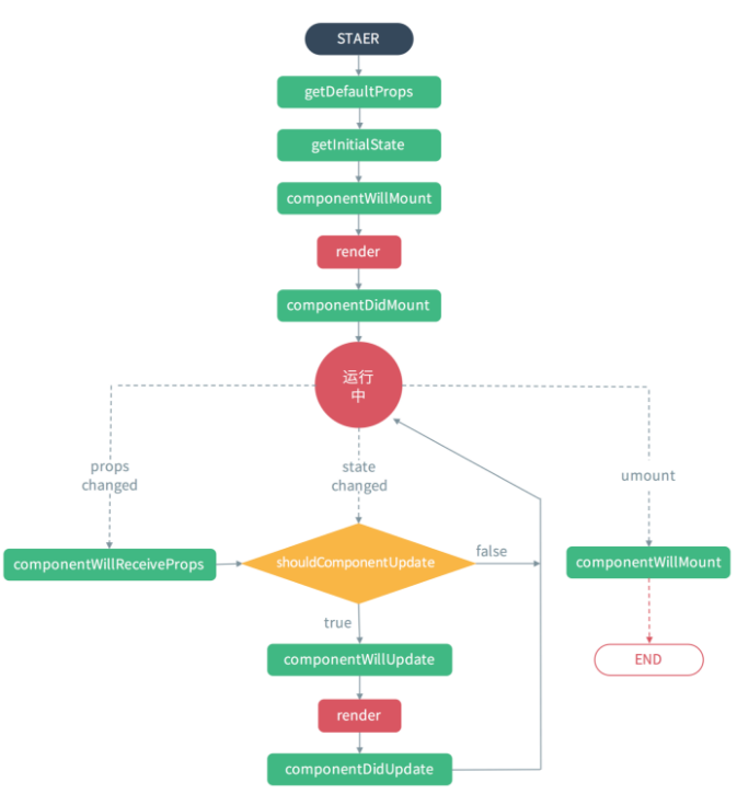
在学习组件之前,我们必须先掌握组件的生命周期。一个组件从最开始的引入到最后的消亡,形成一段特殊的生命历程。这个生命历程成为组件的生命周期。如下图

(1)componentWillMount
在组件DOM树渲染前调用。当进入这个组件时执行。
(2)componentDidMount
在组件DOM第一次渲染结束之后执行。
(3)componentWillReceiveProps
在组件接收到新的props时执行。
(4)shouldComponentUpdate
在组件接收到新的props或则执行了this.setState()时执行,它会返回一个布尔值。
(5)componentWillUpdate
在组件接收到新的props或者state但还没有render时被调用。
(6)componentDidUpdate
在组件完成更新后执行,比如执行this.setState()之后,组件进行刷新。
(7)componentWillUnmount
在组件在DOM中移除,被销毁后执行。
代码如下:
import React, {Component} from 'react';import logo from '../logo.svg';class Demo extends Component { constructor(props) { super(props); this.state = { data:"render:react是优秀的前端三大框架之一" }; } render(){ let data = "装载完毕!准备起飞!我是101" return ( <div className="zmz-react"> <header className="App-header"> <img src={logo} className="App-logo" alt="logo" /> <p> 我的第一个demo从react初始化开发 </p> <a className="App-link" href="#" rel="noopener noreferrer" onClick={()=>this.click(this.state.data)} > 点击准备起步== {this.state.data} </a> </header> </div> ); } click=(data)=>{ // alert("装载完毕!准备起飞"); // alert(data); this.setState({ data:"你说的对!!!" }); }; componentWillMount=()=>{ console.log(1); }; componentDidMount=()=>{ console.log(2); }; componentWillReceiveProps=()=>{ console.log(3); }; shouldComponentUpdate=()=>{ console.log(4); return true; }; componentWillUpdate=()=>{ console.log(5); }; componentDidUpdate=()=>{ console.log(6); }; componentWillUnmount=()=>{ console.log(7); };}export default Demo;效果如下:

生命周期第三个涉及到接受新的props,以后再说明。第七个销毁组件时执行,因为涉及到路由跳转才能看出来,当你离开页面的时候会触发,
如果你对上面的一无所知的话可以访问追梦猪git下载demo实现快捷开发,省掉安装的步骤
追梦猪react项目demo实例(https://github.com/jiawenguang/React-demo.git)
可以通过git clone方式下载项目结构。